
对此,接受CNN采访的一名美国高级别官员表示,并不存在名为“干扰器”的这种武器,特朗普的说法可能是将多种作战能力混为一谈。该官员表示,美军在行动中确实发动了网络攻击,目的是瘫痪委内瑞拉的预警系统和其他防御系统,同时还利用现有的某种声学装备,以干扰地面人员。
降息周期向来是黄金的高光时刻,而本轮周期中,正规股票配资白银或悄然抢占风头。
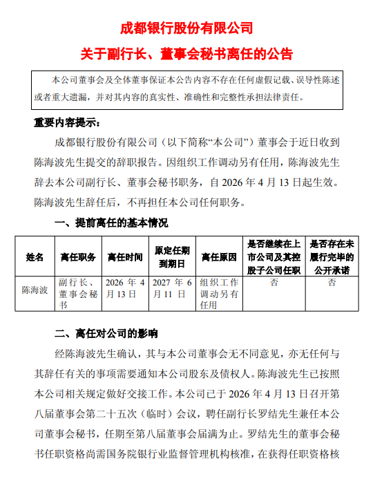
趣富配资4月13日金融一线讯息,成王人银行公告,公司董事会收到副行长、董事会通告陈海波的辞职叙述。因组织职责调治另有任用,陈海波自2026年4月13日起辞下野务,不再担任公司任何职务。公司已于2026年4月13日召开董事会,遴聘罗结先生兼任董事会通告,任期至第八届董事会届满,其任职履历需监管机构核准。
海量资讯、精确解读,尽在新浪财经APP
职守剪辑:李琳琳 鼎盛宝配资
倍悦网配资中航资本华泰优配天元优配富华优配恒丰优配提示:文章来自网络,不代表本站观点。