
公募基金Top50重仓股:科技成长与高端制造核心方向 超千只基金持有宁德时代、中际旭创、紫金矿业
摘要:国际金价持续暴涨突破5000美元关口,黄金股上演涨停潮。随着近段时间以来国际金价不断跳涨并且频频创新高,黄金股已经成为现阶段A股市场的热点风口。在周一黄金股上演批量涨停潮的大背景下,股价尚未明显启动的金矿资源股或具备相当大的补涨空间。
炒股就看金麒麟分析师研报,泰斗,专科,实时,全面,助您挖掘后劲主题契机!
出品:新浪财经上市公司接头院
作家:天利
CSCO(中国临床肿瘤学会)指南的推选级别,是流畅高档别医学字据与复杂临床决策的桥梁。它不单是是简便的等第差别,而是抽象考量了字据强度、药物可及性以及大家共鸣度后的效果,凯旋决定了在临床中会看到什么样的调养有盘算推算,以及这些有盘算推算被选择的优先级。
CSCO指南将推选等第主要分为三级,其中Ⅰ级推选是当前条目下,患者最应该优先商酌的尺度调养有盘算推算,代表了疗效真正、且广大患者大要背负和赢得的熟悉有盘算推算;Ⅱ级推选默示字据等第高,但可及性稍差,或字据等第稍低,但大家共鸣度高;Ⅲ级推选默示字据等第较低,但临床上常用或具有探索价值,且大家以为不错摄取。
在循证医学主导的肿瘤诊疗期间,CSCO指南不仅是临床医师的口袋书,更是忖度改进药价值的试金石。近日,跟着华海药业HB0025集中化疗一线调养鳞状和非鳞状非小细胞肺癌的临床数据读出,咱们基于CSCO指南的诊疗旅途进行拆解,试图分析该药物往日的临床定位、市集准入后劲偏握在市集竞争中的解围旅途。
鳞状和非鳞状非小细胞肺癌(NSCLC)是肺癌的两大主要亚型,它们在发祥细胞、病理特征和好发东说念主群上有所不同。当今,一线调养有盘算推算已不再简便依据风物学分类,而是基于精确的分子病分解诊,特地是起始基因突变现象和PD-L1抒发水平来制定。
关于无法手术的局部晚期或滚动性(IV期)非小细胞肺癌,当先需要通过基因检测明确肿瘤是否存在起始基因突变,如EGFR、ALK、ROS1、BRAF、MET、RET、KRAS等。若存在特定起始基因突变,一线调养首选对应的靶向调养,举例EGFR突变使用奥希替尼等酪氨酸激酶扼制剂等。
要是基因检测未发现可靶向的起始基因突变,则下一步根据肿瘤细胞的PD-L1抒发水平来取舍调养有盘算推算。如PD-L1高抒发(≥50%),频繁使用帕博利珠单抗或阿替利珠单抗等免疫检讨点扼制剂单药调养;如PD-L1低抒发(1-49%)或阴性(<1%),频繁遴荐免疫检讨点扼制剂集中含铂两药化疗。这是当今最主流的有盘算推算,岂论鳞癌还口舌鳞癌齐适用,但具体集中的化疗药物有所不同。
而HB0025是由华海药业子公司华奥泰自主研发的一款改进型抗PD-L1/VEGF双特异性交融卵白。华奥泰在2025年ESMO会议公布的HB0025集中化疗一线调养晚期肺鳞癌和肺腺癌II期临床数据显现,鳞状NSCLC部队客不雅缓解率(ORR)达83.3%,PD-L1高抒发东说念主群ORR高达100%,疾病收尾率(DCR)为95.8%。非鳞状部队ORR为56.4%,配资查询DCR为94.9%。安全性方面,3级以上免疫筹谋不良事件(irAEs)发生率低,耐受性风雅。
从现存数据来看,HB0025集中化疗在ORR和DCR上展现出积极的信号,这一数据在与其他免疫检讨点扼制剂集中化疗进行非头敌人相比时更为优秀。举例,RATIONALE-304接头显现,替雷利珠单抗集中化疗用于一线调养晚期非鳞NSCLC的ORR约57.8%;GEMSTONE-302接头显现,舒格利单抗集中化疗一线调养晚期鳞状和非鳞状NSCLC的ORR约61.4%。
可是,META分析效果显现,OS获益与ORR、PFS之间莫得显赫筹谋性。短期疗效获益并不一定意味着永久OS也显赫获益,最终的活命获益(mOS)才是决定药物价值的金尺度。这意味着,尽管HB0025集中化疗在II期接头中展现出令东说念主严防的ORR数据,致使在某些亚组中达到100%,但这些短期疗效观点尚不及以断言其临床价值。
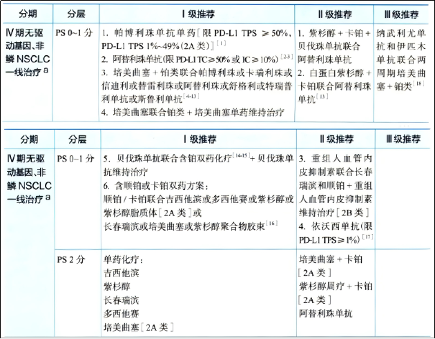
从竞争角度看,市集已趋于红海。由上图可见,当今国内已有多种PD-1/PD-L1扼制剂获批,并被CSCO指南推选用于无起始基因非小细胞肺癌的一线调养,包括帕博利珠单抗、信迪利单抗、替雷利珠单抗、卡瑞利珠单抗、舒格利单抗等,且广大已纳入国度医保目次,造成了较强的市集壁垒。
盛达优配除了已获批上市的多种药物在医保内贴身肉搏,以百奥泰BAT3306为代表的PD-1生物访佛药也已参加上市冲刺阶段,在不远的将来,市集不仅要面临同类家具间的竞争,还要招待价钱更低的仿制药的全面冲击,竞争热烈进度将进一步擢升。HB0025当作PD-L1/VEGF双特异性交融卵白,虽具备“一靶点、双机制”的协同后劲,但思在如斯拥堵的赛说念中解围难度仍然不小。
从同类竞品的情况看,康方生物研发的依沃西单抗(PD-1/VEGF双抗)已在中国获批上市,但主要集中化疗用于EGFR敏锐突变非小细胞肺癌耐药后调养(CSCOⅠ级推选)。而针对无起始基因突变的非小细胞肺癌,依沃西单抗单药仅用于调养PD-L1低抒发群体(CSCOⅡ类推选)。
回到市集鸿沟的角度,非小细胞肺癌当作中国发病率和逝世率最高的恶性肿瘤,其一线调养市集空间宽阔。根据国度癌症中心数据,中国每年新发肺癌患者约80万例,NSCLC占比约85%,其中约75%发刻下已处于中晚期,即约50万例。
其中约50%为起始基因阴性,相宜摄取免疫集中化疗有盘算推算,以年调养用度6-10万元估算,一线调养的市集鸿沟可达150亿至250亿元东说念主民币。即便面临热烈的市集竞争,HB0025若能占据其中3%-5%的市集份额,对应年销售额也可达5-12.5亿元,具备成为中枢家具的后劲。
海量资讯、精确解读,尽在新浪财经APP
使命裁剪:公司不雅察盈胜优配
天宇优配盛达优配启远网配资正中优配宏泰证券恒丰优配提示:文章来自网络,不代表本站观点。